انتروپیک با انتشار Opus 4.5، دو ابزار مکمل Claude for Chrome و Claude for Excel را که پیش‌تر در مرحله‌ی پایلوت بودند، به‌طور گسترده در دسترس کاربران قرار می‌دهد.

Soundcloud

جدیدترین اخبار تکنولوژی هوش مصنوعی و شبکه‌های اجتماعی را در نامبرلند بخوانید.

Claude Opus 4.5 در بسیاری از بنچمارک‌های مهم، از جمله در تست‌ برنامه‌نویسی SWE-Bench و Terminal-bench، آزمون‌های tau2-bench و MCP Atlas برای استفاده از ابزار و بنچمارک‌های حل مسئله مثل ARC-AGI 2 و GPQA Diamond امتیازهای بسیار چشمگیری دارد.

Opus 4.5 اولین مدل هوش مصنوعی محسوب می‌شود که در SWE-Bench امتیاز بالای ۸۰ درصد را کسب کرد. چنین امتیازی یک رکورد مهم در توانایی کدنویسی مدل‌ها خواهد بود.

به‌گفته‌ی انتروپیک، افزونه‌ی Claude for Chrome برای کاربران نسخه‌ی Max کلود فعال می‌شود و دستیار هوشمند اکسل برای کاربران Max، تیم و Enterprise منتشر خواهد شد.

انتروپیک می‌گوید: «بعد از سه ماه آزمایش Claude for Chrome در نسخه بتای عمومی برای تمام مشترکان طرح Max در دسترس است. چند به‌روزرسانی مهم شامل تسک‌های زمان‌بندی‌شده، گردش‌کار چندتب (Multi-tab)، و ناوبری هوشمندتر در سایت‌ها به آن افزوده شده‌اند.

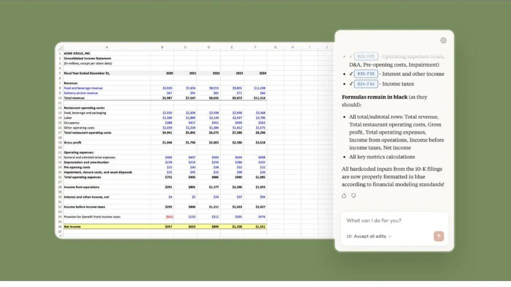
افزونه اکسل کلود
افزونه اکسل کلود

ویژگی محوری Claude Opus 4.5

مدل اوپوس 4.5 به‌لطف برخورداری از مدیریت حافظه بهتر و پنجره‌ی محتوایی (Context Window) بزرگ‌تر، امکان فعال‌سازی قابلیت چت بی‌انتها (Endless Chat) را فراهم کرده است؛ قابلیتی که مدت‌ها کاربران درخواستش را داشتند. در این حالت، وقتی مدل به سقف کانتکست می‌رسد، بدون قطع مکالمه، حافظه را فشرده می‌کند و ادامه چت را بدون هشدار پیش می‌برد.

تقویت حافظه در اوپوس 4.5 با هدف بهبود کاربری‌ ایجنتیک (عامل‌محور) انجام شده است. در این حالت، اوپوس نقش عامل اصلی را دارد و گروهی از عامل‌های کوچک‌تر مجهز به Haiku را مدیریت می‌کند. انجام این وظایف نیازمند حافظه قوی‌تری خواهند بود. به‌کمک این قابلیت، کلود می‌تواند پروژه‌های کدنویسی بزرگ‌تر و تودرتو را مدیریت کند.

هوش مصنوعی Claude Opus 4.5 به‌عنوان رقیب مستقیم مدل‌های GPT 5.1 و جمینای 3 پرو منتشر شده و قدرت کدنویسی و تحلیل آن‌ها را به چالش می‌کشد.